17 年
手机商铺
入驻年限:17 年
伯豪生物
上海
体外诊断、实验室仪器 / 设备、细胞库 / 细胞培养、技术服务、论文服务、试剂、耗材
生产厂商 科研机构 经销商 代理商
公司新闻/正文
186 人阅读发布时间:2026-01-09 11:26


期刊: nature communications
影响因子:15.7
通讯单位:中国科学技术大学
通讯作者:田志刚院士、郑小虎教授
伯豪技术服务:单细胞转录组测序
导语
白细胞介素-2(IL-2)是肿瘤免疫治疗的老将:低剂量可激活免疫,但易因过度扩增Treg细胞引发免疫耐受;高剂量虽能增强抗肿瘤免疫,却伴随严重毒性。如何扬长避短?2025年10月17日,中国科学技术大学田志刚院士/郑晓虎教授等,在《Nature Communications》在线发表了题为“αTIGIT-IL2 achieves tumor regression by promoting tumor-infiltrating regulatory T cell fragility in mouse models”的研究论文。研究团队瞄准Treg细胞的关键靶点——TIGIT(T细胞免疫球蛋白黏蛋白分子),设计出融合抗TIGIT单抗与IL-2的免疫细胞因子αTIGIT-IL2。研究团队希望它像智能导弹,既通过IL-2激活免疫,又通过TIGIT靶向肿瘤内Treg,打破其免疫抑制的保护壳。
科学问题
IL-2是一种历史悠久的免疫细胞因子,能激活T细胞攻击肿瘤,但它在临床应用中存在一个关键矛盾:低剂量IL-2会优先激活调节性T细胞,反而抑制免疫反应;高剂量IL-2虽能激活杀伤性T细胞,但易引发全身性毒副作用。如何让IL-2“精准投送”、只杀敌不伤友,成为免疫治疗领域的一大挑战
主要技术
单细胞转录组测序,流式细胞术,免疫荧光等
(单细胞技术服务由伯豪生物提供)
研究内容
首先,研究团队证实了αTIGIT-IL2的成功构建与功能完整性,并在多种小鼠肿瘤模型中证明了其强大的抗肿瘤效力,且在与靶向PD-1的免疫细胞因子对比中展现出优势。

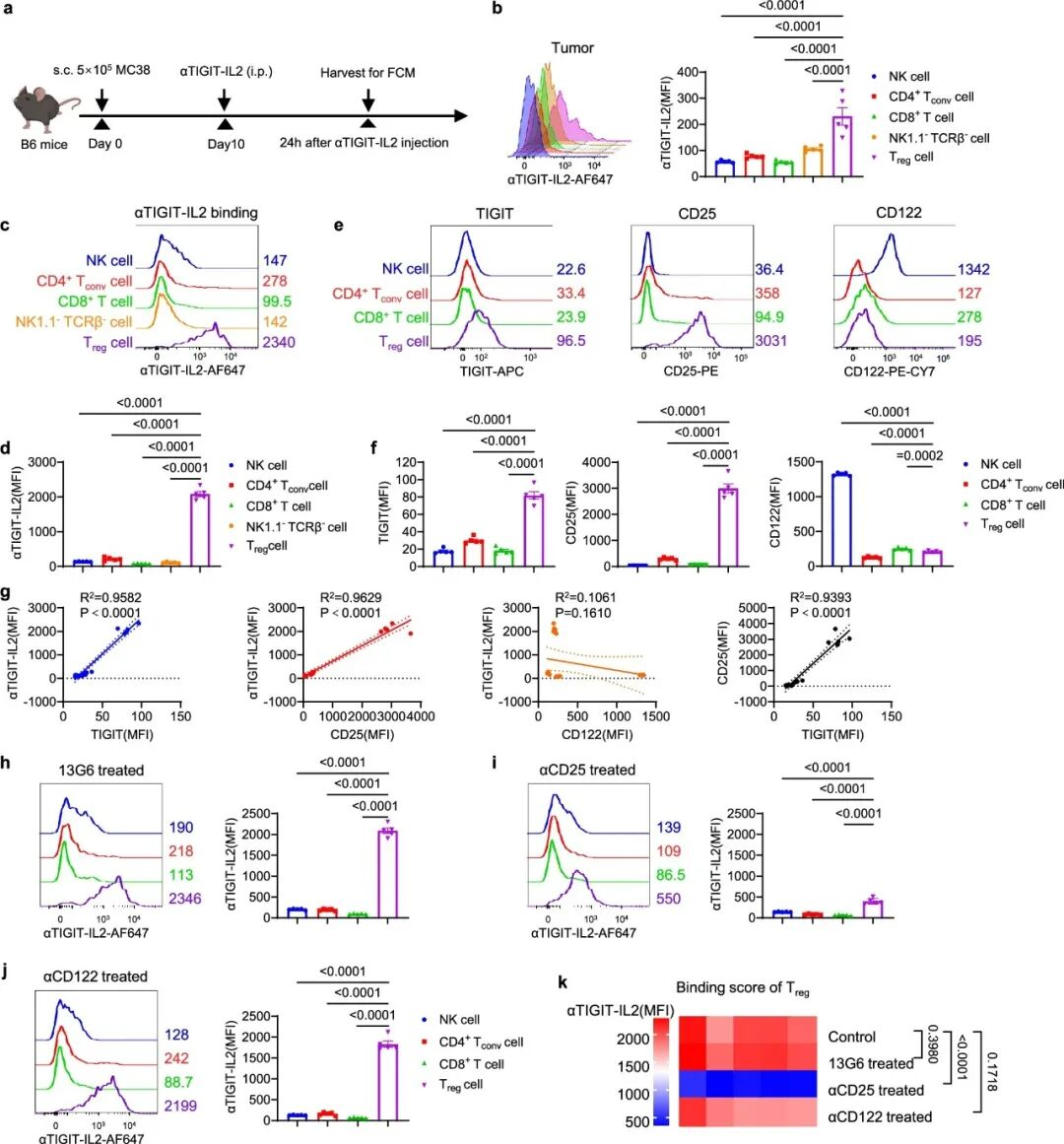
其次,揭示了αTIGIT-IL2在体内外均能精准靶向肿瘤浸润的Treg细胞,并且其靶向递送主要依赖于Treg细胞上CD25的高表达。

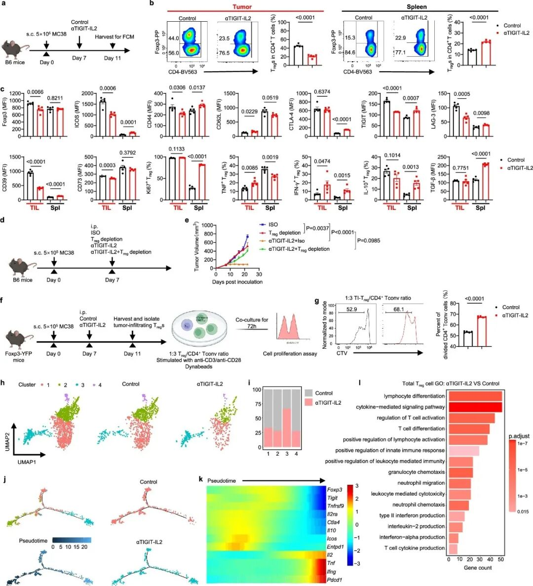
接下来,通过单细胞测序和流式技术阐明了αTIGIT-IL2的核心作用机制:在肿瘤微环境中将Treg细胞重编程为功能受损、分泌IFN-γ的“脆弱样”表型,从而削弱其免疫抑制能力。

随后,证明了IFN-γ是αTIGIT-IL2引发抗肿瘤免疫的关键信使,其触发的炎症微环境对于CD8+ T和CD4+ T细胞的激活与增殖至关重要。

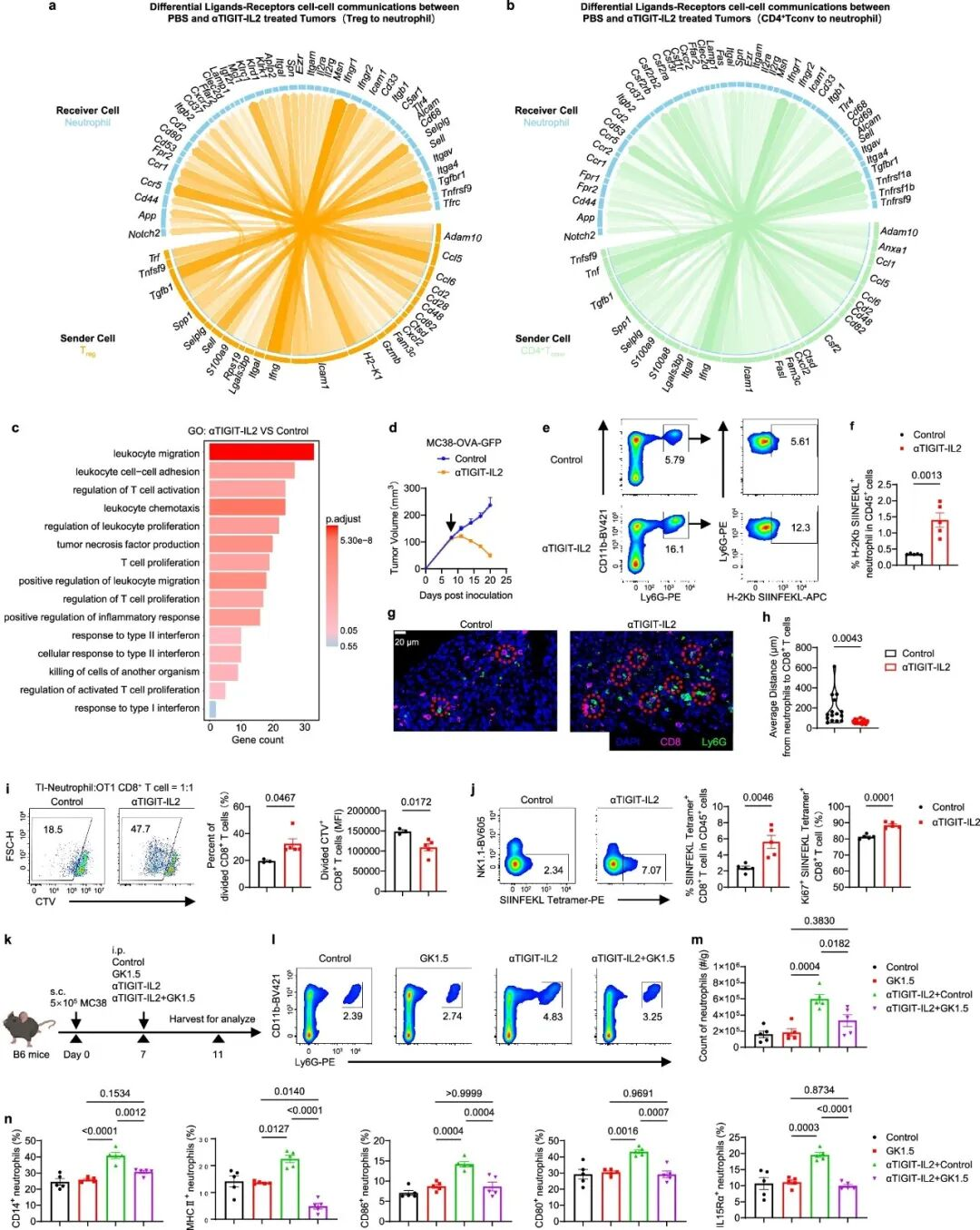
接着,展示了αTIGIT-IL2治疗后,被激活的Treg和CD4+ T细胞能招募并重编程中性粒细胞,增强其抗原呈递能力,从而促进与CD8+ T细胞的相互作用,激活抗肿瘤免疫。

最后,通过临床数据分析、动物实验和单细胞测序结果表明,αTIGIT-IL2与PD-1抑制剂联用,能有效克服三阴性乳腺癌的免疫治疗耐药性,诱导肿瘤消退并建立保护性免疫记忆。

研究结论
该研究通过融合IL-2信号激活与TIGIT检查点阻断,靶向调控肿瘤浸润Treg细胞,诱导其功能失稳和表型重编程,进而改造肿瘤微环境为免疫活化状态,显著提高了效应性T细胞的抗肿瘤作用。αTIGIT-IL2作为一种新一代合成生物学免疫治疗剂,在多种小鼠肿瘤模型中展现了良好的疗效,尤其为克服当前临床上某些对ICB疗法耐受的“冷肿瘤”提供了新的思路和策略。研究团队认为,这一工作为靶向Treg细胞的免疫细胞因子疗法奠定了基础,未来有望发展出用于肿瘤免疫治疗的全新生物制剂组合。
参考文献:
Wang T, Xu Y, Zhang Z, Wu Y, Chen L, Zheng X, Peng H, Zou Q, Sun R, Ma H, Sun H, Tian Z, Zheng X. αTIGIT-IL2 achieves tumor regression by promoting tumor-infiltrating regulatory T cell fragility in mouse models. Nat Commun. 2025 Oct 17;16(1):9223. doi: 10.1038/s41467-025-64296-z. PMID: 41107262; PMCID: PMC12534476.