上海伯豪生物技术有限公司品牌商

17

手机商铺

qrcode
商家活跃:
产品热度:
  • NaN
  • 0.09999999999999964
  • 0.09999999999999964
  • 1.0999999999999996
  • 0.09999999999999964
文献支持
单细胞多组学|单细胞 ATAC+RNA 测序
询价
品牌商

上海伯豪生物技术有限公司

入驻年限:17

  • 联系人:

    伯豪生物

  • 所在地区:

    上海

  • 业务范围:

    体外诊断、实验室仪器 / 设备、细胞库 / 细胞培养、技术服务、论文服务、试剂、耗材

  • 经营模式:

    生产厂商 科研机构 经销商 代理商

在线沟通

公司新闻/正文

时空组学项目文章 | 时空多组学揭示NAD依赖的免疫抑制微环境驱动早期胃癌发生

283 人阅读发布时间:2026-01-09 10:37

新闻图片1 新闻图片2

期刊:Signal Transduction and Targeted Therapy

影响因子:52.7

通讯单位:复旦大学附属中山医院

通讯作者:周平红教授、李全林教授、左春满教授

伯豪生物产品:单细胞转录组测序、空间转录组测序、伯优®单细胞测序组织保存液

 

 

导语

2025年09月22日复旦大学附属中山医院内镜中心周平红/李全林教授团队联合中山大学左春满教授团队,在《Signal Transduction and Targeted Therapy》在线发表题Spatiotemporal multi-omics analysis uncovers NAD-dependent immunouppressive niche triggering early gastric cancer的研究论文,该研究利用AI模型整合了来自九个 EGC 内窥镜粘膜下剥离 (ESD) 样本的空间多模态数据(涵盖从正常到癌症的连续阶段),构建疾病进展的时空概况,并确定了以早期癌症发展过程中免疫抑制微环境为特征的关键临界点,提供了 EGC 发展的精确时空描述,并确定了新的诊断标志物和早期干预的治疗靶点。


研究背景

胃癌是全球第五大常见恶性肿瘤和第三大癌症死亡原因,其中肠型胃癌占80%,遵循"正常→慢性胃炎→萎缩性胃炎→肠化生→异型增生→癌"的Correa级联模型。肠化生(IM)是关键的癌前状态,年癌变风险达0.25%。

 

科学问题

现有研究多关注晚期胃癌或孤立癌前阶段,且多基于不同患者、不同阶段的组织样本“拼凑”癌变过程,难以真实反映同一微环境内连续、动态的演变机制。缺乏对‌早期胃癌(EGC)起始阶段‌的时空动态解析,特别是从肠化生向恶性转化的分子机制和微环境特征。


主要技术

单细胞转录组测序、空间转录组测序、伯优®单细胞测序组织保存液

(技术服务及科技产品由伯豪生物提供)

 

核心发现

1. 早期胃癌的时空图谱构建

细胞类型解析:通过 scRNA-seq 对 4 例患者的 16,839 个细胞聚类,识别出 12 种主要细胞类型(上皮细胞、B 细胞、CD4+T 细胞、NK 细胞、髓系细胞、成纤维细胞等),并通过免疫荧光验证其在胃癌进展中的异质性浸润 [Fig.1b-d]。

空间域划分:对 8 例患者的 20,063 个 ST 斑点(每个斑点直径 55μm,含 8-20 个细胞)分析,结合 AI 模型 stMVC 划分出 6 个与疾病进展相关的空间域:正常(Normal)、GMC_P(胃底腺黏液细胞前体)、IM(肠化生)、PMC_P(陷窝黏液细胞前体,癌前转折点)、Pro_T(肿瘤进展相关域)、肿瘤[Fig.1d-f]。

细胞类型空间分布:GraphST 分析显示,所有主要细胞类型在肿瘤、相邻 IM 和正常区域均存在,但浸润程度差异显著(如成纤维细胞、巨噬细胞在 PMC_P 和肿瘤区域富集),提示不同细胞类型在胃癌进展中的阶段特异性作用 [Fig.1g-h]。

新闻图片3

图1 早期胃病变的时空异质性,包括正常、肠化生 (IM) 和肿瘤 (T) 区域

2. 上皮细胞亚型的异质性与癌变轨迹

对所有10,474个上皮细胞进行亚聚类分析后,确定了九种不同的亚型,其中大多数以已知标记为特征[图2a,b和补充图2a]。这些亚型包括窦基底腺粘液细胞(GMC,表达MUC6,PGC和LIPF),凹陷粘液细胞(PMC_1,以GKN1和TFF1为标志),肠内分泌细胞(CHGA,GAST和SST),肠细胞(FABP1 / 2和APOA1),杯状细胞(ILTN1,TFF3和SPINK4),增殖细胞(PC,表达PRR11和MKI67),每种亚型都与特定的功能途径相关。

GMCs 与肠道免疫网络相关,以产生 IgA,而 PMC_1 细胞参与 TGF-β 信号传导和类固醇代谢。肠内分泌细胞参与花生四烯酸代谢和GPCR配体结合。肠细胞与PI3K-AKT信号通路和杯状细胞受PTEN信号调控相关。癌变轨迹:通过伪时间分析(DPT)和 RNA 速度验证,明确三条上皮细胞癌变路径:PMC_1→PMC_2→癌细胞、PC(增殖细胞)→癌细胞、MSC→癌细胞 [Fig.2g];基因组不稳定性:PMC_2 的 CNV 水平显著高于 PMC_1,且 IM 区域的上皮亚型组成与癌区域更相似(vs 正常区域),提示 IM 向癌的过渡特性 [Fig.2d-f];功能富集:PMC_2 高富集细胞迁移、EMT、NFκB-TNFα、ERBB、IL2-STAT5 等致癌通路,直接关联早期癌变 [Fig.2h]。

新闻图片4 图片

图2上皮细胞亚型的异质性

3. PMC_P,EGC启动期间的临界点状态

PMC_P 是 “空间上靠近肿瘤、与 IM 不同但进化相关” 的癌前关键区域,其核心特征为:一,致癌基因高表达:高表达 COL3A1、SLC5A5、AKR1B10 等已报道的胃癌相关基因 [31-35],且 7 个 “致癌起始基因”(如 RNASE1、LGR4)的平均表达与胃癌患者更短的总生存期显著相关(TCGA 验证,log-rank p=0.023)[Fig.3a,d];二,免疫抑制微环境:PMC_P 区域高表达免疫检查点分子(PDCD1、CD274/PD-L1)、免疫抑制酶(IDO1)、髓系细胞标志物(CD33),且免疫评分(ESTIMATE)显著高于正常和肿瘤区域,PD-L1 表达在临床早期胃癌样本中也被验证 [Fig.4e-h];三,致癌通路激活:富集凋亡、EMT、JAK-STAT、MAPK 等关键致癌通路,为恶性转化提供分子基础 [Fig.3e]。

  新闻图片5

图3 识别驱动 EGC 启动的关键上皮细胞状态

4. PMC_P 区域的细胞间通讯机制

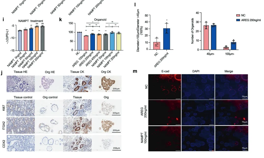
为了研究潜在的细胞间通讯机制,其中涉及调节与 EGC 启动相关的不同细胞类型之间相互作用的各种信号通路,我们分析了 PMC_P 和其他五个上皮细胞群之间的遗传差异。使用基尼指数程序,鉴定了几种分泌蛋白候选蛋白,包括 AREG、IL1B、NAMPT、KLK7 和 IGFBP3,与其他组相比,它们在 PMC_P 中特别升高(基尼指数 > 0.25,图 4a)。发现分子来源与作用:AREG 主要由 PMC_P 区域的巨噬细胞(尤其是 VEGFA+M1 型) 分泌,与 PMC_2 细胞表面的 EGFR/ERBB2 结合;

功能:激活 PMC_2 的 ERBB 通路,促进其干性维持与增殖,同时增强免疫抑制(如 PD-L1 上调)[Fig.4e,4e];后续用mIHC 验证显示 PMC_P 区域 AREG + 巨噬细胞与 EGFR+ERBB2+PMC_2 共定位,且 AREG 处理癌前细胞系 / 类器官后,细胞活力显著升高(200ng/ml AREG 效果最显著)[Fig.5b,k]。

新闻图片6

图4 细胞通讯及验证

5. 体内外验证:AREG/NAMPT 为干预靶点

体外验证:AREG 处理癌前类器官:5 天后类器官活力显著升高,直径 > 100μm 的类器官比例增加,E - 钙粘蛋白(EMT 标志物)表达降低 [Fig.7j-l];NAMPT 处理癌前细胞:显著上调 “致癌起始基因”(如 COL3A1、LGR4)和 PD-L1 表达,且激活成纤维细胞 [Fig.5h,i]。

体内验证(CEA-SV40 小鼠模型):干预方案:抗 AREG(20μg / 只,每周 2 次)、NAMPT 抑制剂 FK866(30mg/kg,每日 2 次,连续 4 天)、联合用药,持续 2 周;结果:未处理组胃癌发生率 100%,抗 AREG 组 66.7%,FK866 组 50%,联合组 50%;处理组显著抑制 JAK-STAT(p-STAT1)、MAPK(p-p38)、NF-κB(p-p65)通路激活,降低 PD-L1 表达,且 PMC_2(ITGA2+)和成纤维细胞(VIM+)浸润减少 [Fig.5b-g]。

新闻图片7

图5 体内体外验证实验

 

讨论

研究的核心意义

1.填补了样本与动态研究空白:首次利用 ESD 样本的 “空间连续性”,在同一患者内构建 “正常→IM→早期胃癌” 的统一时空图谱,避免跨患者异质性干扰,明确 PMC_P 为癌前关键转折点;

2.揭示 了PMC_2 的驱动作用:首次鉴定出具有炎症和干性特征的 PMC_2 细胞,其通过两条通讯轴(AREG-EGFR/ERBB2、NAMPT-ITGA5/ITGB1)协调巨噬细胞、成纤维细胞,构建免疫抑制微环境并驱动癌变;

3.转化价值:验证 AREG/NAMPT 为可干预靶点(FK866 已进入晚期恶性肿瘤 II 期临床试验 ),为高风险肠化生人群的化学预防提供依据。

 研究局限与未来方向

1.局限:目前为 2D 转录组图谱,未解析 3D 基因组结构;缺乏蛋白翻译后修饰、代谢物梯度的空间解析;

2.未来方向:整合 3D 基因组分析揭示表观遗传驱动因素;结合空间多组学 / 代谢组学解析 “IM→PMC_P→癌” 的代谢动态;利用 SCENIC + 解析基因调控网络,完善 GMC_P(已知通路)与 PMC_P(新发现通路)的整合癌变图谱。

 

参考文献:

Gao, P., Zuo, C., Yuan, W. et al. Spatiotemporal multi-omics analysis uncovers NAD-dependent immunosuppressive niche triggering early gastric cancer. Sig Transduct Target Ther 10, 313 (2025). https://doi.org/10.1038/s41392-025-02390-w

 

新闻图片8

本产品专为人、小鼠等动物新鲜组织样本的保存和运输而设计。组织在4°C条件下保存72小时以内,可制备成高活率的细胞悬液,满足单细胞测序的实验要求。

上一篇

单细胞项目文章|αTIGIT-IL2通过促进小鼠模型中肿瘤浸润调节性T细胞脆性实现肿瘤消退

下一篇

豪享直播·一作精讲|从促肿瘤到抗肿瘤:肿瘤相关中性粒细胞的药物重编程

更多资讯

我的询价