17 年
手机商铺
入驻年限:17 年
伯豪生物
上海
体外诊断、实验室仪器 / 设备、细胞库 / 细胞培养、技术服务、论文服务、试剂、耗材
生产厂商 科研机构 经销商 代理商
公司新闻/正文
196 人阅读发布时间:2025-12-26 16:40

期刊:Advanced science
影响因子:14.1
通讯单位:中国科学技术大学
通讯作者:胡源,马小鹏,杨振业,余发智
伯豪技术服务+产品:单细胞RNA测序、伯优®组织样本悬液制备试剂盒
导语
癌症治疗中,黑磷(BP)展现出作为药物载体和光热剂的潜力,但在癌症治疗中的功能仍有待深入探索。本研究探讨了聚乙二醇功能化黑磷(BP-PEG)纳米片在乳腺癌模型中的免疫调节作用。作者使用包括 4T1 荷瘤BALB/c 小鼠和 MMTV-PyMT 转基因小鼠在内的免疫活性小鼠模型。研究发现 BP-PEG 能显著抑制肿瘤生长和转移,且不直接诱导肿瘤细胞毒性。质谱流式分析表明,BP-PEG 通过募集中性粒细胞重塑肿瘤免疫微环境。中性粒细胞耗竭实验进一步证实,BP-PEG 的抗肿瘤效应依赖于中性粒细胞。常规RNA测序和单细胞 RNA 测序结果显示,BP-PEG 主要被巨噬细胞摄取,进而诱导 IL1A 和 CXCL2 等炎症因子释放,这些因子会增强中性粒细胞的募集和激活,从而放大抗肿瘤免疫应答。最后,共培养实验证实,BP-PEG 确实能增强中性粒细胞和自然杀伤(NK)细胞的抗肿瘤活性。这些发现表明,BP-PEG 是一种能够重编程肿瘤微环境、以增强抗乳腺癌先天免疫的免疫调节制剂。通过激活中性粒细胞介导的抗肿瘤活性,BP-PEG 提供了一种独特的治疗策略,有望提升现有癌症免疫治疗的疗效。
主要技术
单细胞RNA测序、伯优®组织样本悬液制备试剂盒(技术服务+产品由伯豪生物提供)
研究结果
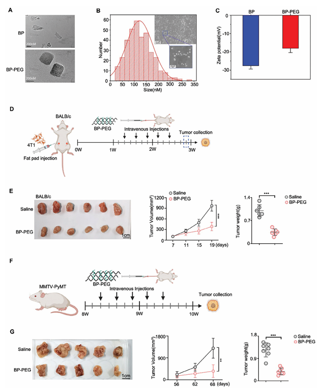
1. BP-PEG 合成表征及抗肿瘤抗转移活性验证为提升黑磷(BP)的稳定性,本研究通过超声剥离BP晶体并与聚乙二醇(PEG)偶联,成功合成了聚乙二醇修饰的黑磷(BP-PEG)纳米片。透射电镜和扫描电镜(SEM)结果显示,BP和BP-PEG均呈现典型的二维片状结构,BP-PEG纳米片尺寸多集中在100 nm左右,小于200 nm,有利于体内稳定性和组织靶向性;zeta电位从BP的-27.6 mV变为BP-PEG的-18.1 mV,证实PEG修饰成功,显著提升了材料的胶体稳定性;能量色散X射线光谱(EDS)、红外光谱(FTIR)、X射线衍射(XRD)和拉曼光谱等进一步验证了BP-PEG的化学组成和结构特征,原子力显微镜(AFM)显示其厚度为10-20 nm,较未修饰BP纳米片略有增加。在免疫活性乳腺癌小鼠模型的抗肿瘤活性评估中,将4T1乳腺癌细胞接种到BALB/c小鼠乳腺脂肪垫构建同源肿瘤模型,当肿瘤体积达到约100 mm³时静脉注射BP-PEG。结果显示,与对照组相比,BP-PEG处理组的肿瘤生长显著受到抑制,肿瘤明显降低,主要器官组织学分析未发现明显毒性。对照实验表明,单独使用PEG对肿瘤生长无显著影响,相同浓度下BP单独处理与BP-PEG的抗肿瘤效果相当,而5 mg/kg剂量的BP-PEG效果弱于10 mg/kg,因此确定10 mg/kg为后续实验的适宜剂量。在更贴近人类乳腺癌进展的MMTV-PyMT转基因小鼠模型中,BP-PEG同样表现出显著的肿瘤生长抑制作用,证实其在模拟人类乳腺癌的模型中具有稳定的抗肿瘤和抗转移作用。
图1 BP-PEG纳米片的表征及其在小鼠乳腺癌模型中的抗肿瘤活性
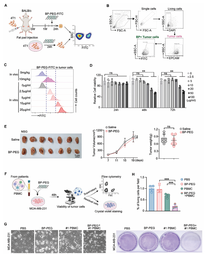
2. BP-PEG 无直接细胞毒性且依赖免疫系统起效
为探究BP-PEG的抗肿瘤机制,作者首先通过荧光标记和流式细胞术对比了肿瘤细胞在体内外对BP-PEG的摄取情况,发现体内肿瘤细胞摄取的BP-PEG量相当于体外4T1细胞在5 μg/mL浓度下的摄取水平。但细胞活力实验表明,该浓度及更高浓度(最高达100 μg/mL)的BP-PEG在72小时内均未对4T1细胞增殖和存活产生显著影响,说明BP-PEG在生理相关浓度下无直接肿瘤细胞毒性。为验证免疫系统在BP-PEG抗肿瘤过程中的作用,本研究使用免疫缺陷NOD scid gamma(NSG)小鼠构建4T1肿瘤模型,结果显示BP-PEG在该模型中无法抑制肿瘤生长和转移,表明其抗肿瘤活性依赖完整的免疫系统。将人类MDA-MB-231乳腺癌细胞与乳腺癌患者PBMC共培养,发现单独使用BP-PEG或PBMC仅能导致少量肿瘤细胞死亡,而两者联合使用时,超过90%的肿瘤细胞被清除,且PBMC的细胞组成与肿瘤微环境中的免疫细胞分布相似,这一结果进一步证实BP-PEG通过调控免疫微环境发挥抗肿瘤作用。
图2 BP-PEG依赖完整的免疫系统发挥抗肿瘤特性
3. RNA 测序揭示免疫相关通路特异性激活
BALB/c小鼠和NSG小鼠肿瘤组织做bulk RNA测序,结果显示,BP-PEG处理后,两种小鼠模型的肿瘤基因表达谱均发生改变,但NSG小鼠与BALB/c小鼠的DEGs仅重叠17个,而BALB/c小鼠中存在234个特异性差异表达基因。通路富集分析表明,这些特异性DEGs显著富集于免疫相关通路,其中细胞因子-细胞因子受体相互作用通路上调最为明显,与BP-PEG依赖免疫系统发挥作用的结论一致。qPCR验证显示,BP-PEG处理后,IL1A、CXCL2、CCR2等参与肿瘤免疫微环境重塑的基因表达显著上调,这些基因可能通过调控细胞因子分泌和免疫细胞招募,推动肿瘤免疫微环境从免疫抑制向免疫激活转变。
图3 BP-PEG在免疫活性小鼠中特异性激活免疫调控通路
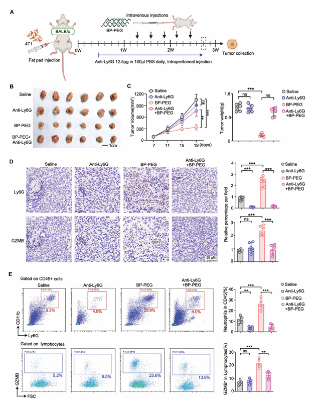
4. 中性粒细胞募集增加并激活效应免疫细胞
为深入解析BP-PEG对肿瘤免疫微环境中免疫细胞群体的影响,作者使用CyTOF对BALB/c小鼠肿瘤组织中的免疫细胞做了全面分析。t-SNE聚类识别出26个不同的细胞亚群,包括中性粒细胞、巨噬细胞、树突状细胞、B细胞、CD8⁺T细胞、CD4⁺T细胞、调节性T细胞(Tregs)和NK细胞等。BP-PEG处理组中性粒细胞亚群(C18)的数量和比例显著增加,占CD45⁺免疫细胞的比例超过20%,成为优势细胞群体;同时,免疫抑制性细胞(Tregs和M2型巨噬细胞)的比例降低,而CD8⁺T细胞和NK细胞中细胞毒性标志物GZMB的表达强度显著上调,表明其抗肿瘤活性增强。免疫组化染色进一步证实,BP-PEG处理后肿瘤组织中Ly6G⁺中性粒细胞数量显著增加,且GZMB⁺阳性细胞比例上升,验证了CyTOF的分析结果,说明BP-PEG通过募集中性粒细胞并激活效应免疫细胞的抗肿瘤功能发挥作用。
图4 BP-PEG增强中性粒细胞募集并激活抗肿瘤免疫细胞
5.中性粒细胞核心作用及肿瘤杀伤能力协同增强机制
中性粒细胞耗竭实验进一步证实了其在BP-PEG抗肿瘤中的核心作用。在4T1荷瘤 BALB/c小鼠中,从肿瘤接种后第3天开始每日腹腔注射抗Ly6G抗体以耗竭中性粒细胞,结果显示,单独使用抗Ly6G抗体对肿瘤生长无明显影响,但BP-PEG与抗Ly6G抗体联合使用时,BP-PEG的肿瘤生长抑制作用被显著逆转,肿瘤重量明显增加。免疫组化和流式细胞术验证显示,抗Ly6G抗体处理后肿瘤组织中Ly6G⁺中性粒细胞几乎完全消失,同时GZMB⁺阳性细胞比例显著降低,表明中性粒细胞耗竭导致抗肿瘤免疫应答减弱。单细胞RNA测序和细胞间相互作用分析发现,BP-PEG主要被巨噬细胞吞噬,巨噬细胞摄取BP-PEG后激活炎症信号通路,促使中性粒细胞迁移、脱颗粒调控、先天免疫应答和炎症反应相关基因的表达上调,分泌CXCL2等趋化因子;通过CXCL-CCR信号通路(尤其是CXCL2-CXCR2通路)招募中性粒细胞到肿瘤部位。使用CXCR2抑制剂SB225002处理后,BP-PEG的抗肿瘤效果几乎完全被阻断,证实CXCL2-CXCR2信号通路是BP-PEG介导中性粒细胞募集的关键途径。此外,细胞间相互作用分析显示,BP-PEG处理后中性粒细胞与NK细胞的相互作用数量和强度显著高于与CD8⁺T细胞的相互作用,免疫荧光显示两者在肿瘤组织中空间定位密切;通路富集分析表明,BP-PEG上调了中性粒细胞中先天免疫应答、脱颗粒、氧化应激等抗肿瘤相关通路,增加了具有抗肿瘤表型的T1和T2型中性粒细胞比例,同时增强了NK细胞中颗粒酶介导的程序性细胞死亡通路。共培养实验证实,从BP-PEG处理组肿瘤中分离的中性粒细胞和NK细胞,对GFP标记的4T1细胞的杀伤能力显著高于生理盐水组,而NK细胞耗竭会部分逆转BP-PEG的抗肿瘤效果,表明BP-PEG通过增强中性粒细胞和NK细胞的杀瘤能力,协同发挥抗肿瘤作用。
图5 中性粒细胞对BP-PEG的抗肿瘤作用至
参考文献:
1. Wang J, Yu W, Shen H, et al (2025) Therapeutic Black Phosphorus Nanosheets Elicit Neutrophil Response for Enhanced Tumor Suppression. Adv Sci (Weinh) 12:e2414779. https://doi.org/10.1002/advs.202414779
本产品适用于多种组织样本的单细胞悬液制备。组织样本预处理后利用酶温和、快速、有效地破坏细胞外基质,释放细胞,经过筛、离心等标准化操作流程,生成高质量的单细胞悬液。实验操作简单便捷,不需要特别的解离仪器,可轻松实现多种组织的解离。制备的单细胞悬液可用于单细胞测序、细胞培养或其他细胞相关检测。
本产品适用于胃、肾、肺、心脏、肝、肠、甲状腺、胸腺、食管、鼻组织、皮肤、黏膜、胚胎、淋巴、睾丸、乳腺、卵巢、肿瘤组织等样本(软骨、硬骨、脂肪、胰腺、脑组织除外)。