17 年
手机商铺
入驻年限:17 年
伯豪生物
上海
体外诊断、实验室仪器 / 设备、细胞库 / 细胞培养、技术服务、论文服务、试剂、耗材
生产厂商 科研机构 经销商 代理商
公司新闻/正文
245 人阅读发布时间:2026-01-14 11:08

期刊:Scientific Data
影响因子:6.9
通讯单位:浙江大学医学院附属邵逸夫医院
伯豪技术产品:伯优®细胞核分离试剂盒
导语
足细胞(POD)损伤是肾小球疾病的标志,也是蛋白尿和肾病综合征的中心原因。尽管近年来单细胞测序技术发展迅速,足细胞捕获难度大、专属单细胞数据集缺失,导致其损伤机制研究停滞不前,临床治疗仍依赖传统激素和免疫抑制剂。如今,浙江大学医学院附属邵逸夫医院团队的一项重磅研究,终于填补了这一空白。本研究收集5种PCP患者的肾脏组织,建立两种POD损伤小鼠模型,进行单核RNA测序(sn-RNA-seq)。成功地生成了人类和小鼠PCP的单细胞分辨率肾脏图谱,并结合微量白蛋白尿相关基因组广泛关联研究(GWAS)数据集,确定了与POD损伤相关的潜在治疗靶点。这些发现为今后对POD损伤分子机制的研究提供了宝贵的资源和坚实的基础。
主要产品
sn-RNA-seq、伯优®细胞核分离试剂盒
(技术产品伯豪生物提供)
研究结果
1.人类患者与对照组肾小球的 H&E 染色图 —— 直观验证 “病理真实性”
图 1 展示的是健康对照组和 5 类 PCP 患者(MCD、FSGS、DN、MN、OBN)肾小球的代表性 H&E 染色图像(比例尺 50μm),核心作用是通过病理形态学证据,证明纳入研究的患者样本确实存在足细胞损伤相关的典型病变。
从图中能清晰观察到:对照组的肾小球结构完整、细胞排列规则,滤过屏障形态正常;而 5 类 PCP 患者的肾小球均出现不同程度的异常 —— 比如足细胞足突融合(电子显微镜已佐证,H&E 染色可间接反映细胞形态紊乱)、肾小球系膜区增宽等。这些形态学差异直接呼应了研究纳入标准(所有患者均经病理确诊为足细胞病),说明用于测序的人类样本 “货真价实”,不存在病理诊断偏差,为后续分析 “疾病状态下的基因表达变化” 提供了可靠的样本基础。

图1
图 2A(ADRN 模型 UACR 柱状图):UACR(尿白蛋白肌酐比)是反映肾脏滤过功能损伤的核心指标。图中清晰显示,阿霉素诱导的 ADRN 模型小鼠,UACR 显著高于生理盐水对照组(P<0.001,n=5),说明模型小鼠已出现明显蛋白尿,足细胞滤过功能受损;图 2B(ADRN 模型肾小球 H&E 染色图):比例尺 100μm,对比对照组,ADRN 模型小鼠的肾小球呈现 “显著肾小球硬化”—— 肾小球结构塌陷、纤维化程度升高,这与人类 FSGS 等足细胞病的病理特征高度相似,证明模型能模拟 “足细胞损伤→肾小球硬化” 的病理进程;
图 2C(OBN 模型 UACR 柱状图):与正常饮食对照组相比,高脂饮食诱导的 OBN 模型小鼠,UACR 同样显著升高(P<0.001,n=5),表明肥胖介导的足细胞损伤已导致滤过功能异常;图 2D(OBN 模型肾小球 H&E 染色图):比例尺 100μm,OBN 模型小鼠的肾小球呈现 “明显肾小球肥大”—— 这是肥胖相关肾病的典型病理表现,与人类 OBN 患者的肾小球形态特征一致,证明该模型能精准模拟代谢因素导致的足细胞损伤。
简单来说,图 2 的核心价值是 “验证模型有用”:只有证明小鼠模型确实出现了足细胞损伤相关的功能异常(UACR 升高)和病理改变(硬化 / 肥大),后续对小鼠肾脏组织的 snRNA-seq 分析才有意义 —— 才能通过小鼠数据与人类数据的对比,交叉验证足细胞损伤的分子机制。

图2
2.跨物种 + 多维度设计,打造足细胞病研究 “黄金数据集”
在样本覆盖上,研究同时纳入了人类患者与小鼠模型,全面覆盖 5 类核心足细胞病。人类样本方面,团队收集了 2021-2025 年间邵逸夫医院确诊的 5 类 PCP 患者肾活检组织,每类疾病各 3 例,这些患者均经资深肾病理学家和临床肾病学家依据 KDIGO 指南,结合病理特征、临床表现及实验室检查确诊,且活检前未接受过激素或免疫抑制剂治疗,肾功能保持良好(肾小球滤过率 eGFR>90 mL/min/1.73m²),电子显微镜检查均显示存在明显的足细胞损伤,表现为广泛的足突融合和丢失,部分患者 24 小时尿蛋白量最高达 12.3g(如 MCD-3 患者),充分体现了疾病的典型性;同时,团队还纳入了 3 例因肾细胞癌接受单侧肾切除患者的正常肾组织作为健康对照,对照者临床指标稳定,如 Control-1 患者年龄 23 岁,eGFR 达 115.4 mL/min/1.73m²,为研究提供了可靠的基线参考。小鼠模型方面,团队构建了两种经典的足细胞损伤模型:给 8 周龄 Balb/c 小鼠尾静脉单次注射 9mg/kg 阿霉素(ADRN 模型),6 周后取组织;给 8 周龄 C57BL/6J 小鼠喂食 60% 高脂饮食(Research Diets D12492)16 周构建肥胖介导的足细胞损伤模型(OBN 模型),每组均设置生理盐水注射或正常饮食的对照小组,最终每组随机选取 3 只小鼠用于后续测序。
本研究的整体数据处理与验证流程如图 3 所示。在文库构建阶段,通过 Agilent 2100 生物分析仪对每个样本的 cDNA 片段大小分布进行检测,结果显示所有样本均呈现清晰的单峰,平均片段长度约为 1400 bp(人类样本峰值范围 1356-1549 bp,小鼠样本峰值范围 1352-1580 bp),表明 RNA 完整性得到良好保留,所构建的文库质量完全符合测序要求。数据处理过程中,采用严格的质量控制标准筛选有效细胞核:剔除 UMI 计数>5000 或<200 的细胞核,同时排除线粒体基因占比>5% 的细胞核,以去除低质量细胞、环境污染物及嵌合 reads。经筛选后,人类样本共获得 160511 个高质量细胞核,小鼠样本共获得 89743 个高质量细胞核,后续通过 scVI 包去除批次效应,采用 Leiden 算法进行细胞聚类,结合已知细胞类型标志物最终完成细胞注释。

图3
3.解锁足细胞损伤的分子密码
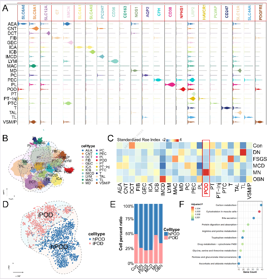
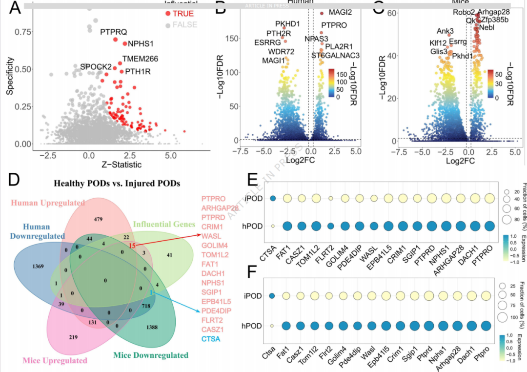
从小鼠数据集中成功提取出 818 个足细胞(POD),并进一步将其细分为健康足细胞(hPOD)和损伤足细胞(iPOD)两个亚群(图 5D);对比对照组,阿霉素诱导损伤模型(ADRN)和肥胖介导损伤模型(OBN)小鼠的健康足细胞(hPOD)数量均显著减少,而损伤足细胞(iPOD)数量明显增加(图 5E),这一结果与病理表型一致,验证了细胞亚群分类的可靠性。
随后,通过将人类 snRNA-seq 数据与多族群微量白蛋白尿(MA)全基因组关联研究(GWAS)结果整合,在足细胞中鉴定出 92 个与微量白蛋白尿存在潜在遗传关联的基因(图 6A)。进一步对人类和小鼠的健康足细胞(hPOD)与损伤足细胞(iPOD)进行差异基因表达分析,结果显示:人类健康足细胞中 3677 个基因显著上调,8419 个基因显著下调(图 6B);小鼠健康足细胞相较于损伤足细胞,有 3813 个基因上调,7837 个基因下调(图 6C),差异基因的筛选标准为校正后 P 值(FDR)<0.05 且绝对对数倍变化(|log2FC|)≥0.25。
通过将差异表达基因与潜在遗传关联基因进行交集分析,最终筛选出 16 个核心基因(图 6D)。除 CTSA 基因外,其余 15 个核心基因均在健康足细胞(hPOD)中呈现更高的表达水平(图 6E-F)。
综上,上述一系列技术验证步骤充分证实,本研究生成的数据集质量优异,可用于后续下游分析与比较研究的二次利用,为相关领域的科研探索提供了可靠的数据支撑。

图4

图 5

图 6
结语
该研究通过创新性整合单细胞核 RNA 测序(snRNA-seq)技术与微量白蛋白尿全基因组关联研究(GWAS),结合人类 5 类足细胞病(PCP)临床样本与两种小鼠足细胞损伤模型的跨物种设计,有效解决了足细胞(POD)捕获效率低、专属单细胞数据集缺失的长期科研瓶颈。技术层面,依托Shbio Nucleus Isolation Kit的高效细胞核分离能力、10X Genomics Chromium 系统的精准文库构建及Illumina 测序平台的高保真测序,成功获得了高质量跨物种肾脏单细胞图谱,鉴定出 20 余种肾脏细胞类型及足细胞 “健康 - 损伤”(hPOD/iPOD)特异性亚群,为细胞异质性分析提供了可靠技术支撑;科学意义上,该研究不仅首次系统揭示了足细胞损伤的分子特征与疾病进展规律,更通过多维度数据交集筛选出 16 个足细胞损伤相关核心靶点,填补了 PCP 领域单细胞水平机制研究的空白;同时,研究公开共享的原始数据、处理后数据集及分析代码,为全球科研人员开展 PCP 分子机制探索、靶向药物研发提供了宝贵的公共资源,其技术范式与研究思路也为其他难治性肾脏疾病的单细胞研究提供了重要借鉴,有力推动了肾脏精准医学的发展进程。
参考文献:
Qing J, Hu J, Wang X, Wu J. Comprehensive snRNA-Seq Datasets of Human and Mouse Podocytopathy Integrated with GWAS of Microalbuminuria. Sci Data. 2025 Dec 16. doi: 10.1038/s41597-025-06427-1. Epub ahead of print. PMID: 41402390.

本产品专为从动物组织中分离高纯度的单细胞核而设计。组织通过匀浆、裂解细胞膜等步骤释放完整细胞核,同时维持核膜稳定性及染色质空间结构,优化的密度梯度离心或离心管柱技术可进一步去除细胞碎片和杂质,从而可满足下游单细胞组学、表观遗传学等前沿研究领域对细胞核的质量要求。本产品突破传统解离法对样本活性的依赖,广泛适用于新鲜或新鲜冰冻组织,并兼容微量组织(<10 mg);全流程操作简捷,为复杂样本提供标准化的解决方案。