17 年
手机商铺
入驻年限:17 年
伯豪生物
上海
体外诊断、实验室仪器 / 设备、细胞库 / 细胞培养、技术服务、论文服务、试剂、耗材
生产厂商 科研机构 经销商 代理商
公司新闻/正文
166 人阅读发布时间:2025-12-19 10:47


期刊:The journal of headache and pain
影响因子:7.9
通讯单位:郑州大学第一附属医院神经内科
通讯作者:李玉生教授
伯豪技术服务+产品:snRNA-seq、伯优®细胞核分离试剂盒
导语
慢性偏头痛是一种具有复杂发病机制的致残性神经系统疾病,全球约15%人群受其困扰,部分患者会逐渐进展为慢性病程,严重降低生活质量并带来沉重的社会经济负担。三叉尾核(TNC)作为偏头痛发病中伤害性信号传递的关键中继站,在中枢敏化过程中发挥核心作用,但其背后具体的细胞和分子调控机制仍未明确。2025年,李玉生教授等团队在《The Journal of Headache and Pain》发表研究,借助单核RNA测序(snRNA-seq)对硝酸甘油(NTG)诱导的慢性偏头痛小鼠模型TNC组织展开研究,首次发现一类高表达Nox4的GABA能神经元亚群(GABA_Nox4),并揭示其在模型中存在选择性丢失与转录重编程的特性,为解析慢性偏头痛病理机制和开发靶向疗法提供了关键新方向。
科学问题
TNC区域的神经元群体在慢性偏头痛状态下会发生怎样的细胞组成与转录组变化;是否存在特异性的神经元亚群参与偏头痛病理进程;该亚群的细胞丰度、转录状态及细胞间通讯模式会发生何种改变;其变化又如何介导慢性偏头痛的中枢敏化与痛觉敏化表型。
主要技术
snRNA-seq、伯优®细胞核分离试剂盒
(技术服务+产品由伯豪生物提供)
研究结果
1. NTG成功诱导小鼠慢性机械痛敏与TNC神经元激活
研究人员以8周龄雄性C57BL/6J小鼠为实验对象,通过每隔一天腹腔注射NTG(10mg/kg)、连续9天共注射5次的方式构建慢性偏头痛模型,对照组注射等量生理盐水(Fig 1A)。行为学检测显示,NTG处理组小鼠的眶周和后爪基础机械痛阈值随给药进程呈进行性下降,且给药后痛阈值也持续低于对照组,表现出显著的慢性机械痛敏(Fig 1B-E);组织学染色进一步验证,NTG组小鼠TNC区域降钙素基因相关肽(CGRP)免疫荧光强度显著升高、c-Fos阳性神经元数量明显增多,证实TNC神经元发生异常激活,成功建立稳定的慢性偏头痛模型(Fig 1F-I)。

Fig 1
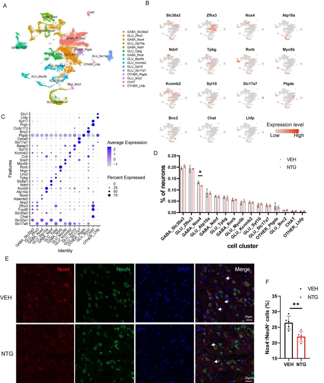
2. TNC组织存在7大细胞类型且神经元为偏头痛相关转录程序核心载体
对模型组与对照组小鼠TNC组织进行snRNA-seq测序分析,经严格质控后共获得84119个高质量细胞核,根据marker基因将其注释为神经元、少突胶质细胞、星形胶质细胞、小胶质细胞、少突胶质前体细胞(OPCs)、成纤维细胞、内皮细胞7大细胞类型,其中神经元占比54.1%、少突胶质细胞占比34.7%,为TNC主要细胞群体(Fig 2A-C)。基于Enrichr数据库筛选的偏头痛相关基因集计算的“偏头痛评分”显示,神经元群体的评分显著高于其他细胞类型,提示神经元是TNC区域中偏头痛相关转录程序的核心细胞载体(Fig 2E)。

Fig 2
3. NTG模型中GABA_Nox4神经元亚群存在选择性丢失
为挖掘TNC神经元的异质性,研究人员对神经元群体进行二次细分群,共得到15个亚群,且可依据标记基因明确GABA(Slc32a1+)、谷氨酸(Slc17a6+)、胆碱(Chat+)等主要神经元谱系(Fig 3A-B)。对比各组神经元亚群占比发现,多数亚群丰度无显著变化,但GABA_Nox4亚群在NTG处理组中占比显著降低(p=0.018)(Fig 3D);免疫荧光染色实验也证实,NTG组TNC区域Nox4+/NeuN+双阳性神经元比例较对照组明显下降,说明GABA_Nox4是慢性偏头痛状态下TNC区域特异性受损的抑制性神经元亚群,其丢失可能打破TNC内兴奋-抑制平衡,进而诱发痛觉敏化(Fig 3E-F)。

Fig 3
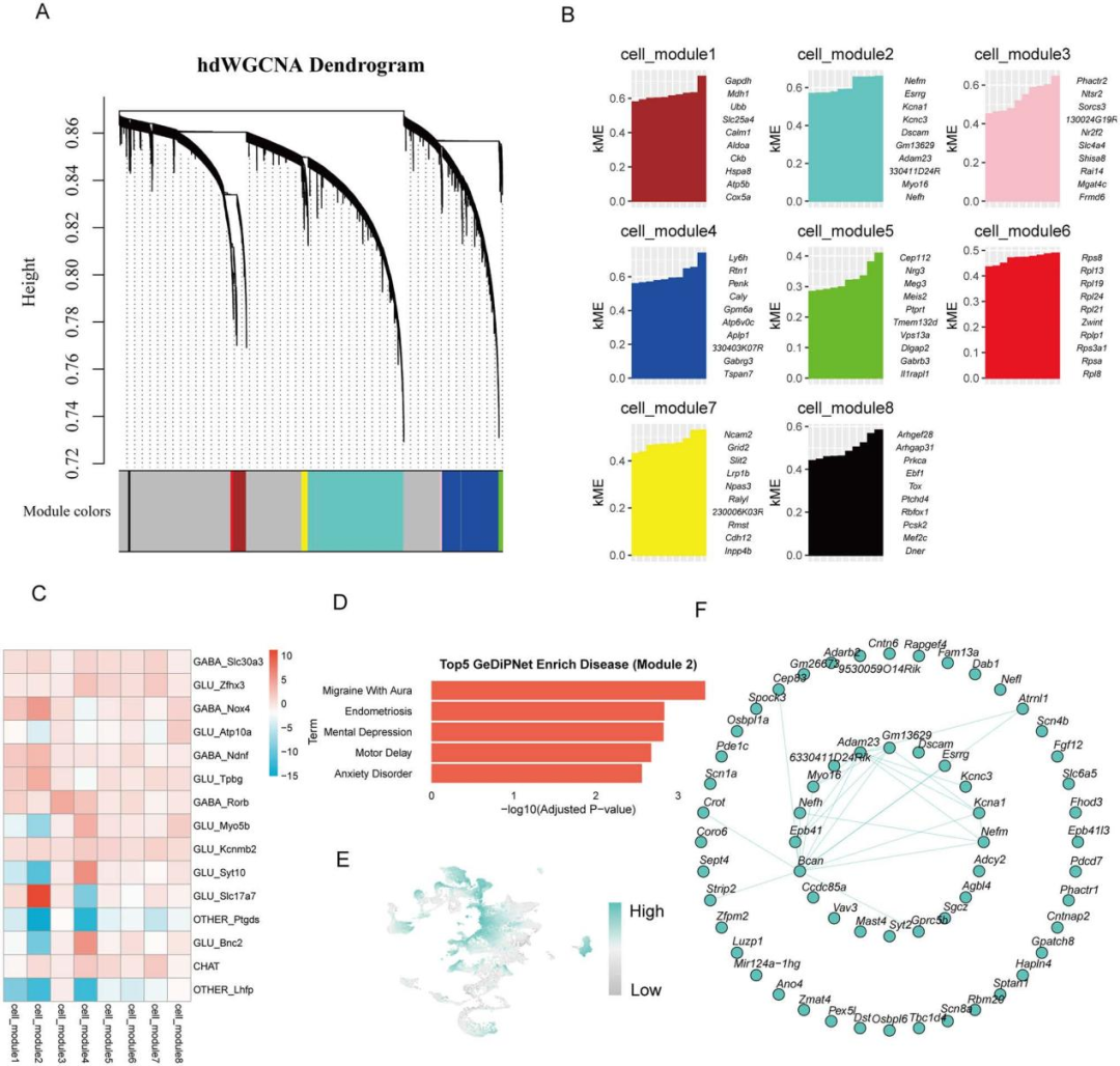
4. GABA_Nox4神经元富集偏头痛相关基因模块
通过hdWGCNA对神经元转录组数据进行分析,共识别出8个基因共表达模块(Fig 4A)。其中Module 2在GABA_Nox4神经元中高度富集,其特征基因包括Kcna1、Esrrg、Myo16及Nefh等(Fig 4B-C)。富集分析显示,Module 2与偏头痛先兆、抑郁症、焦虑症等疾病显著相关,且该模块的核心枢纽基因为Kcna1和Esrrg,二者功能异常可能进一步加剧GABA_Nox4神经元的功能缺陷(Fig 4D、F);将Module 2特征基因的基因评分投射至神经元UMAP图谱,发现其在GABA_Nox4神经元群体的特异性富集(Fig 4E)。

Fig 4
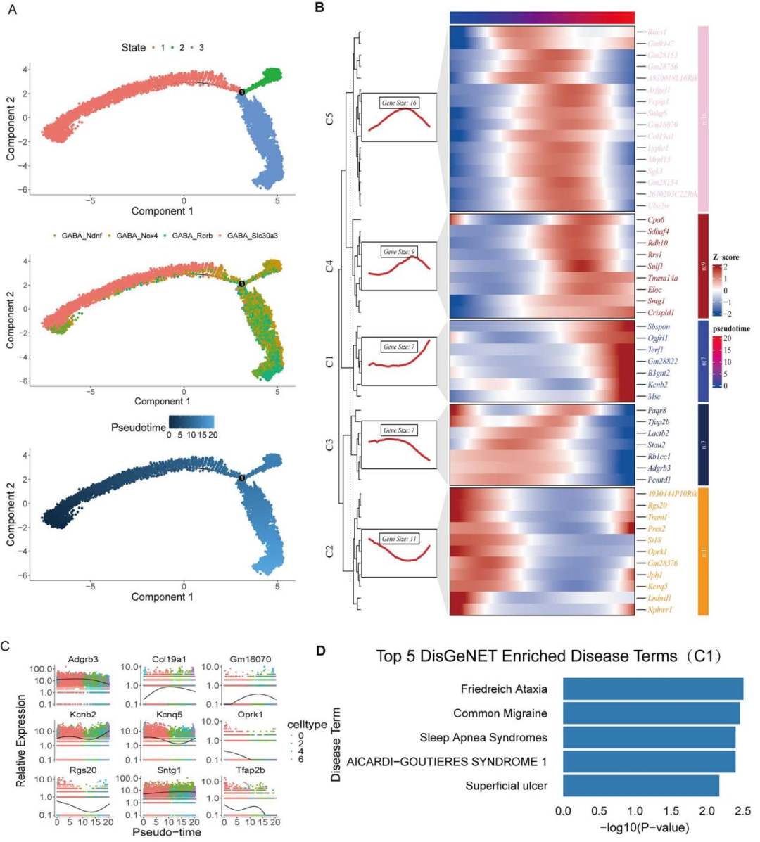
5. GABA_Nox4神经元存在偏头痛相关的晚期转录程序
研究人员对神经元进行拟时序轨迹重建,结果显示GABA_Nox4神经元可沿连续轨迹分化为3个状态,且GABA_Nox4神经元位于轨迹末端分支,会进一步分化为C1和C4两个转录状态(Fig 5A)。对拟时序相关基因进行聚类,共得到5个基因模块,其中C1模块基因在拟时序后期表达水平显著升高(Fig 5B-C)。通过DisGeNET数据库对C1模块基因进行富集分析,发现其仅富集到偏头痛相关疾病条目,提示C1模块是GABA_Nox4神经元在慢性偏头痛状态下特有的疾病相关转录程序,该模块中Kcnb2等基因的上调可能削弱神经元抑制功能,推动中枢敏化进程(Fig 5D)。

Fig 5
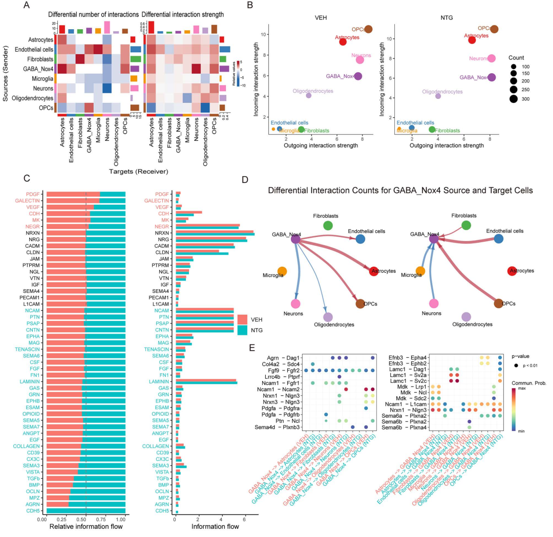
6. NTG模型中GABA_Nox4神经元的细胞间通讯网络发生重构
借助CellChat工具分析TNC各细胞类群的通讯模式,对比NTG组与对照组发现,NTG组中GABA_Nox4神经元与星形胶质细胞、内皮细胞、OPCs的通讯次数和通讯强度显著增强,且整体表现为更强的向外通讯能力(Fig 6A-B)。通路层面分析显示,NTG组中GABA_Nox4神经元特异性富集Agrn-Dag1、Ncam1-Ncam2、Ncam1-L1cam等配体-受体通讯对,而对照组中特有的Pdgfa-Pdgfra/Pdgfrb等营养性通讯通路则显著减弱,这种通讯网络的重构表明GABA_Nox4神经元的微环境交互发生病理改变,可能进一步加剧其功能损伤(Fig 6C-E)。

Fig 6
总结
本研究通过snRNA-seq技术、利用hdWGCNA、拟时序轨迹分析及细胞通讯分析出一类此前未被报道的GABA_Nox4神经元亚群。研究证实,该亚群在模型中存在显著的选择性丢失,同时伴随偏头痛相关基因模块的富集及特异性晚期转录程序的激活,且其与星形胶质细胞、内皮细胞等细胞的通讯网络发生病理重构。这些变化共同打破了TNC区域的兴奋-抑制平衡,介导了中枢敏化与痛觉敏化的发生,表明GABA_Nox4神经元是慢性偏头痛病理进程中的关键脆弱性抑制性神经元群体。该研究不仅细化了慢性偏头痛的细胞分子机制,还将GABA_Nox4神经元及其核心调控基因、通讯通路列为潜在治疗靶点,为慢性偏头痛的精准靶向治疗提供了重要理论支撑与新的干预方向。
参考文献:
Xu Y, Deng Y, Wu P, Tian M, Liu C, Liu X, Liu D, Guo Y, Wang P, Xu Y, Wang Y, Li Y. Selective loss and transcriptional reprogramming of Nox4+ GABAergic neurons in the trigeminal nucleus caudalis of NTG-induced chronic migraine model. J Headache Pain. 2025 Nov 18;26(1):263. doi: 10.1186/s10194-025-02203-zIF: 7.9 Q1 . PMID: 41254485; PMCID: PMC12625030.

本产品专为从动物组织中分离高纯度的单细胞核而设计。组织通过匀浆、裂解细胞膜等步骤释放完整细胞核,同时维持核膜稳定性及染色质空间结构,优化的密度梯度离心或离心管柱技术可进一步去除细胞碎片和杂质,从而可满足下游单细胞组学、表观遗传学等前沿研究领域对细胞核的质量要求。本产品突破传统解离法对样本活性的依赖,广泛适用于新鲜或新鲜冰冻组织,并兼容微量组织(<10 mg);全流程操作简捷,为复杂样本提供标准化的解决方案。