上海伯豪生物技术有限公司品牌商

16

手机商铺

qrcode
商家活跃:
产品热度:
  • NaN
  • 0.09999999999999964
  • 0.09999999999999964
  • 1.0999999999999996
  • 0.09999999999999964
品牌商

上海伯豪生物技术有限公司

入驻年限:16

  • 联系人:

    伯豪生物

  • 所在地区:

    上海

  • 业务范围:

    体外诊断、实验室仪器 / 设备、细胞库 / 细胞培养、技术服务、论文服务、试剂、耗材

  • 经营模式:

    生产厂商 科研机构 经销商 代理商

在线沟通

公司新闻/正文

文献解读 | 帕金森病小鼠模型脑单细胞图谱

502 人阅读发布时间:2024-08-02 09:39

文献解读 | 帕金森病小鼠模型脑单细胞图谱

期刊:J Genet Genomics

影响因子:5.72

主要技术:华大C4单细胞测序

导语
帕金森病(PD)是一种神经退行性疾病,导致运动执行能力受损。PD的发病机制已经得到了广泛的研究,要么局限于转录组水平,要么局限于某些细胞类型,这无法捕捉到细胞异质性和不同细胞类型之间的内在相互作用。在这里,我们报告了单核RNA-seq在中脑、纹状体和小脑中的应用。PD小鼠模型,以及匹配的对照组,产生了由46,174个个体细胞组成的PD模型小鼠大脑的第一个单细胞转录组图谱,此外,本研究全面描述了帕金森病病理中的功能障碍,包括NF-kB活性的升高、离子通道成分的改变、蛋白质稳态网络的紊乱和谷氨酸能信号通路的失调。值得注意的是,本研究确定了与帕金森病风险基因密切相关的多种细胞类型。总的来说,我们的研究提供了有价值的资源,有助于系统地解析帕金森病发病的分子机制,这有助于开发新的诊断和治疗帕金森病的方法。

技术服务
华大C4单细胞测序平台

研究结果

1. 小脑、中脑和纹状体的单细胞核分析

从6个月大的α-synuclein A53T转基因小鼠(α-syn-A53T)和匹配的野生型小鼠(WT)中解剖小脑、中脑和纹状体样本,进行单核测序(图1A)。为了对主要细胞类型进行分类,我们结合了来自α-syn-A53T和WT的细胞(中脑:8809个来自α-syn-A53T的细胞和5202个来自WT的细胞;纹状体:12780个来自α-sin-A53T的细胞和5441个来自WT;小脑:10312个来自α-scyn-A53T的细胞和3452个来自WT的细胞),然后进行无监督聚类(图1B)。所得簇显示出不同的表达模式(图1C)。所得簇显示出不同的表达模式(图1C)。根据报告的标记,我们将簇分配给已知的细胞类型,包括GABA能神经元(MB_GABA、ST_GABA、CB_GABA)、谷氨酸能神经元(MB_GLU、CB_GLU)、5-羟色胺能神经元(MB _SER)、少突胶质细胞(MB_OLG、ST_OLG_1、ST-OLG_2、CB_OLG)、少胶质前体细胞(MB_OPC、ST-OPC、CB_OPC)、星形胶质细胞(MB _AST、ST_AST_1、ST_ATS_2、CB_AST)、小胶质细胞(MB_MG、ST_MG_1、ST_MC_2、CB_MG)、血管细胞(MB_VA)、内皮细胞(ST_END)和周细胞(MB_PEC、ST_PEC、CB_PEC)。我们还确定了区域特异性细胞类型:中脑多巴胺能神经元(MB_DA)、中棘神经元(ST_MSN_D1、ST_MSN-D2)、胆碱能中间神经元(ST_CHO)、未成熟神经元(ST_IMN)、纹状体神经祖细胞(ST_NPC)和浦肯野细胞(CB_PC)以及小脑颗粒细胞(CB_GC)(图1B、1C、S2)。每种细胞类型差异表达的基因的功能富集分析为细胞类型分配提供了进一步的证据(图1D)。

文献解读 | 帕金森病小鼠模型脑单细胞图谱

图 1

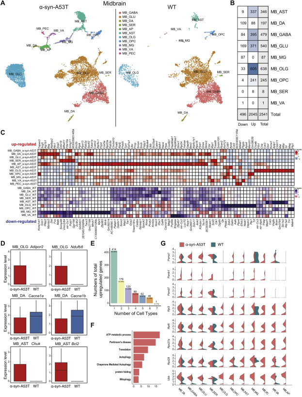
2. snRNA-seq揭示α-syn-A53T中脑转录组学异质性

根据α-syn-A53T和WT的不同样本,将同一簇的细胞分裂(图2A)。中脑中的所有细胞类型在两个样本中都是共享的。尽管如此,人们发现还有另一个细胞簇,定义为与PD相关的细胞(MB_AP),仅出现在α-syn-A53T中脑(图2A),不表达任何已知的细胞标志物(图1C)。据推测,MB_AP是一组受α-syn基因敲入影响的细胞,由中脑内不同类型的细胞组成。由于在敲入基因的影响下,一些相似的细胞进程发生了变化,细胞表达了相似的特征并聚集在一起。为了确保差异表达基因(DEGs)的统计能力,我们排除了α-syn-A53T或WT中少于三个细胞的细胞类型。在大多数细胞类型中,α-syn-AP3T和WT之间存在大规模的转录改变。在中脑中总共鉴定出2045个上调的DEGs和496个下调的DEGs(图2B;表S3),细胞类型特异性基因的表达谱如图2C所示。

文献解读 | 帕金森病小鼠模型脑单细胞图谱

图 2

3. α-syn-A53T纹状体基因表达的改变

根据α-syn-A53T和WT的两个不同样本对纹状体细胞进行分裂(图3A),在纹状体中鉴定出641个上调的DEGs和4608个下调的DEGs(图3B)。纹状体中细胞类型特异性基因的表达谱如图3C所示,其中纹状体中细胞对选定DEGs的表达是特异的(图3D)。具体来说,根据D1型(DRD1)和D2型受体(DRD2)的表达,纹状体MSNs可以进一步分为两类已知的MSNs。我们鉴定出D1型M-SN和D2型MSNs分别高度表达Drd1、Tac1和Drd2、Penk(表S2)。ST_GABA可以进一步分为已知的亚群,包括Npy+Sst+(C2_SOM-1、C4_SOM-2、C8_SOM-3)、Vip+(C6_Vip)、Pvalb+(C1_Pvalb)、Th+(C7_Th)和Cck+(C5_Cck)(图3E和3F)。除此之外,我们注意到C0和C3分别高度表达Foxp2和Igfbp4,这可能负责纹状体中的特定功能(图3E和3F)。ST_IMN的特征是未成熟神经元标记物的不同表达,如Dcx(图S2B)。在α-syn-A53T中上调的所有DEGs中,近三分之二在多种细胞类型中上调(图3G),表明由于突变体Snca的插入,纹状体中不同细胞类型的基因表达变化具有一定的相似性。

文献解读 | 帕金森病小鼠模型脑单细胞图谱

图 3

4. α-syn-A53T小脑基因表达的改变

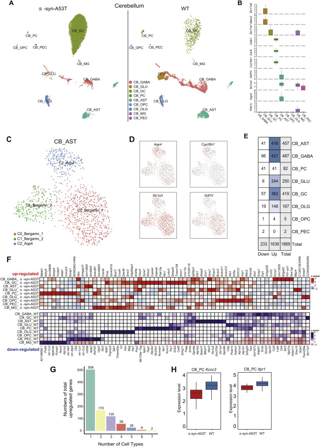
在小脑中,根据经典的神经元标记物鉴定出GABA能神经元、谷氨酸能神经元浦肯野细胞、颗粒细胞和神经胶质细胞(图4A和4B)。特别是在CB_AST中,除了经典的AST标记Slc1a3和Aqp4外,Bergmann胶质细胞还被鉴定为Gdf10的高表达(图4C和4D)。通过差异基因分析,我们在小脑中鉴定出1636个上调的DEGs和233个下调的DEGs(图4E和4F;表S3),与纹状体相比,其中大多数DEGs对单一细胞类型具有特异性(图4G)。

文献解读 | 帕金森病小鼠模型脑单细胞图谱

图 4

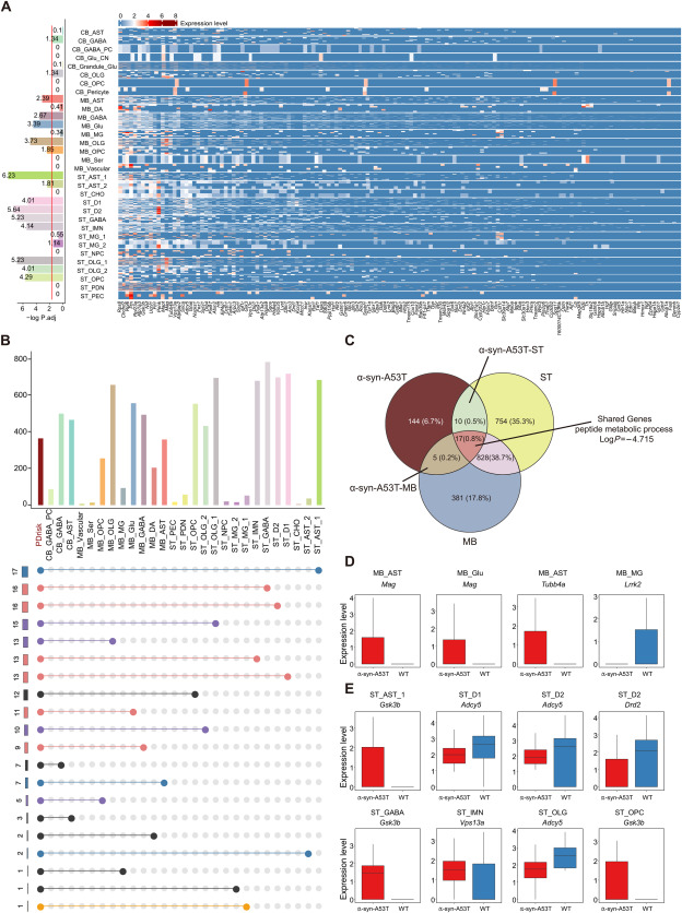
5. 与帕金森病密切相关的细胞类型的鉴定

接下来,我们试图找到对PD进展有显著影响的特定细胞类型。为了实现这一目标,使用从DisGeNET检索的PD风险基因进行了过度代表性分析(Piñero等人,2017)。由于AST已被深入报道通过将α-syn转移到多巴胺能神经元来促进PD进展,我们接下来检查了AST的富集水平,发现PD风险基因在中脑和纹状体AST群体中富集(包括MB_AST、ST_AST_1、ST_ATS_2),但在小脑中不富集(图5A)。中脑和纹状体中的少突胶质细胞谱系(MB_OLG、MB_OPC、S_OLG_1、ST-OLG_2、ST-OPC和CB_OLG)在PD病理中起着模糊的作用,在不同程度上显示出PD风险基因的强烈富集,这表明可能存在导致PD早期发生和发展的未经探索的线索。具体来说,ST_OLG_1的富集度得分为5.23,其次是ST_OPC的4.29,ST_OLG_2的4.01,MB_OLG的3.73,MB_OPC的1.85,CB_OLG的1.34(图5A)。尽管如此,只有2种小脑细胞类型(CB_GABA、CB_OLG)富集了PD风险基因,这与先前的知识一致,因为小脑直到Braak V期才受到严重影响(Poewe等人,2017)。

文献解读 | 帕金森病小鼠模型脑单细胞图谱

Fig 5.

 

参考文献:

[1] Zhong J , Tang G , Zhu J ,et al.Single cell brain atlas of Parkinson's disease mouse model[J].Journal of Genetics and Genomics, 2021, 48(4).DOI:10.1016/j.jgg.2021.01.003.

上一篇

时空组学研究进展(一) | 单细胞RNA测序的流程与技术

下一篇

文献解读 | 干扰素刺激了HBV感染人源化小鼠模型的免疫谱变化

更多资讯

我的询价